幼升小
小学
小学语文
小学数学
小学英语
小学资料合集
初中
初中数学
初中英语
初中语文
初中化学
初中历史
初中物理
初中生物
初中道德与法治
初中资料合集
中考真题
高中
高中数学
高中英语
高中语文
高中物理
高中生物
高中资料合集
开通会员
开通月VIP
会员时长:30天
全站资源免费下载
每日免费下载30次
续费享八折优惠
获得20%推广佣金奖励
开通月VIP
开通永久VIP
会员时长:永久
全站资源免费下载
每日免费下载100次
获得50%推广佣金奖励
进入淘课榜资料实时更新群
开通永久VIP
开通会员 尊享会员权益
登录
注册
找回密码
幼升小
小学
小学语文
小学数学
小学英语
小学资料合集
初中
初中数学
初中英语
初中语文
初中化学
初中历史
初中物理
初中生物
初中道德与法治
初中资料合集
中考真题
高中
高中数学
高中英语
高中语文
高中物理
高中生物
高中资料合集
开通会员 尊享会员权益
登录
注册
找回密码
小学
共204篇
聚焦思维成长 语文阅读与写作 阅读方法·写作思路 数学思维进阶 开拓思维·提升能力 助力核心素养 英语特色直通车 夯实基础·提升素养 小科学大智慧 速记清单·核心考点 花样开学季·新春再出发
版本
统编版
版本
人教版
北师大版
苏教版
西师大版
翼教版
青岛版(六三制)
北京版
沪教版(五四制)
青岛版(五四制)
浙教版
版本
人教版(PEP)
人教版(新起点)
年级
全部
一年级上册
一年级下册
二年级上册
二年级下册
三年级上册
三年级下册
四年级上册
四年级下册
五年级上册
五年级下册
六年级上册
六年级下册
类型
全部
预习单
知识点
课时练习
专项练习
单元测试
月考试卷
期中试卷
期末试卷
类型
预习单
知识点
课时练习
专项练习
单元测试
月考试卷
期中试卷
期末试卷
类型
预习单
知识点
课时练习
专项练习
单元测试
期中试卷
期末试卷
月考试卷
排序
更新
浏览
点赞
评论
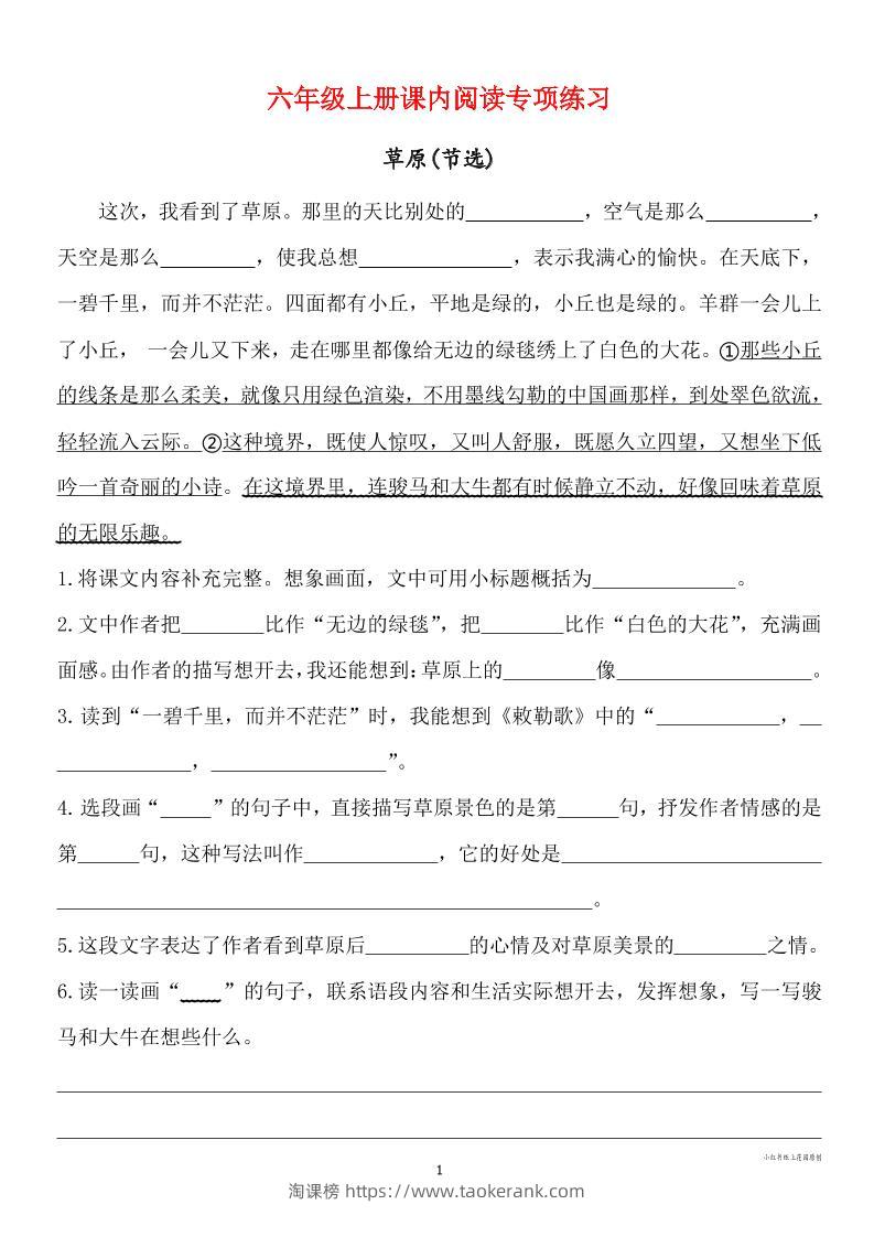
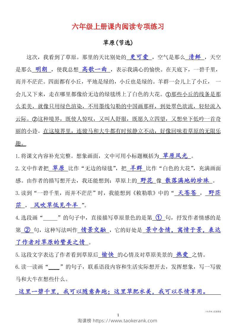
六年级上册语文课内阅读专项练习答案
欢迎您下载查看本站分享的六年级上册语文课内阅读专项练习答案电子资料,格式为pdf,共21页
付费资源
9.9
taoke
昨天
33
5
六年级上册语文课内阅读专项练习
欢迎您下载查看本站分享的六年级上册语文课内阅读专项练习电子资料,格式为pdf,共20页
付费资源
9.9
taoke
6天前
22
11
六上语文复习重点晨读单(16页)
欢迎您下载查看本站分享的六上语文复习重点晨读单(16页)电子资料,格式为pdf,共16页
付费资源
9.9
taoke
12天前
22
11
六上语文+语文园地重点归纳(15页
欢迎您下载查看本站分享的六上语文 语文园地重点归纳(15页电子资料,格式为pdf,共15页
付费资源
9.9
taoke
12天前
29
11
六上语文期中常考七大重点题型专项训练(空白)
欢迎您下载查看本站分享的六上语文期中常考七大重点题型专项训练(空白)电子资料,格式为pdf,共35页
付费资源
9.9
taoke
30天前
26
10
六上语文【期中情境填空·情境默写古诗词日积月累专项(答案版8页)】
欢迎您下载查看本站分享的六上语文【期中情境填空·情境默写古诗词日积月累专项(答案版8页)】电子资料,格式为pdf,共8页
付费资源
9.9
taoke
30天前
34
13
六上语文期中常考七大重点题型专项训练(答案)
欢迎您下载查看本站分享的六上语文期中常考七大重点题型专项训练(答案)电子资料,格式为pdf,共9页
付费资源
9.9
taoke
35天前
40
10
六上语文【期中情境填空·情境默写古诗词日积月累专项(空白版8页)】
欢迎您下载查看本站分享的六上语文【期中情境填空·情境默写古诗词日积月累专项(空白版8页)】电子资料,格式为pdf,共8页
付费资源
9.9
taoke
35天前
22
15
【1-6年级古诗词填空】1-6年级必考的古诗词填空练习(附答案)六上语文
欢迎您下载查看本站分享的【1-6年级古诗词填空】1-6年级必考的古诗词填空练习(附答案)六上语文电子资料,格式为pdf,共11页
付费资源
9.9
taoke
1个月前
46
6
六上语文【2025新-1-8单元词语专项训练(看拼音写词语、情境词语默写)】
欢迎您下载查看本站分享的六上语文【2025新-1-8单元词语专项训练(看拼音写词语、情境词语默写)】电子资料,格式为pdf,共26页
付费资源
9.9
taoke
1个月前
39
9
加载更多
登录
没有账号?立即注册
用户名或邮箱
登录密码
记住登录
找回密码
登录
注册
已有账号,立即登录
设置用户名
邮箱
验证码
发送验证码
设置密码
重复密码
注册
淘课榜
实时更新海量幼小初高教育资源...
为老师和学生提供优质的试题、试卷、课件、教案等教学资源
内容涵盖幼儿园、小学、初中、高中等全部学科学段
赶快加入VIP进行免费下载学习!
登录淘课榜