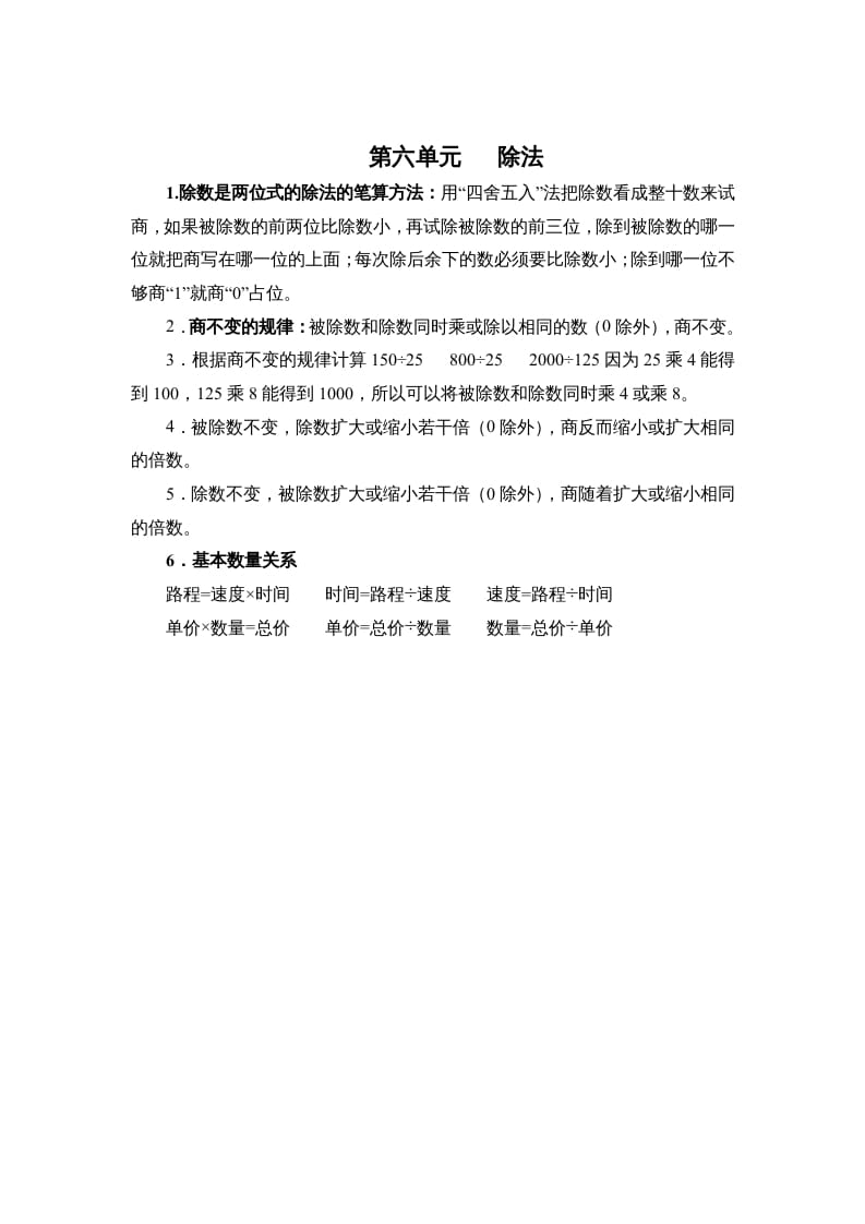
四年级数学上册第六单元除法(北师大版)

四年级数学上册第六单元除法(北师大版)-淘课榜
四年级数学上册第六单元除法(北师大版)
此内容为付费资源,请付费后查看
9.9
立即购买
您当前未登录!建议登陆后购买,可保存购买订单
格式doc
页数1 页
大小12.00 KB
付费资源
图片[1]-四年级数学上册第六单元除法(北师大版)-淘课榜

预览已结束,还剩0页未读,开通会员后可免费下载高清完整文档

© 版权声明
THE END
喜欢就支持一下吧
点赞42