1.苏科版数学七年级上册知识点总结(1)

1.苏科版数学七年级上册知识点总结(1)-淘课榜
1.苏科版数学七年级上册知识点总结(1)
此内容为付费资源,请付费后查看
9.919.9
立即购买
您当前未登录!建议登陆后购买,可保存购买订单
格式pdf
页数11 页
大小927.85 KB
付费资源
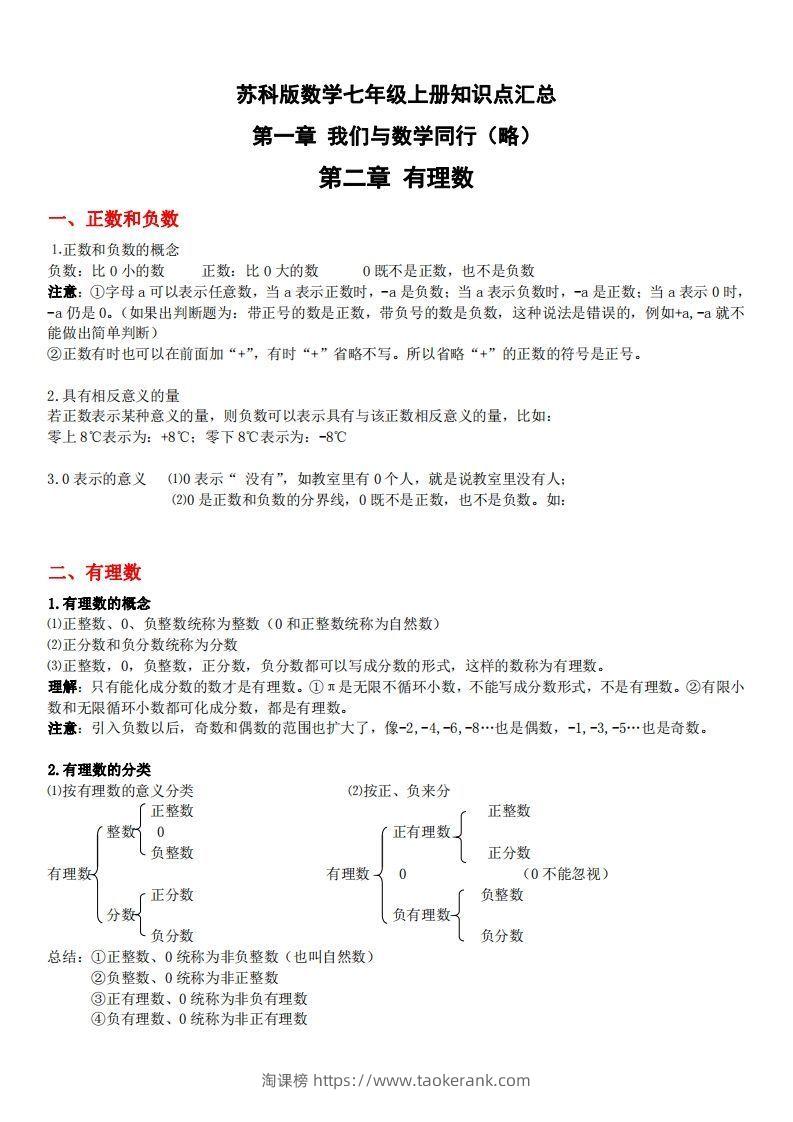
图片[1]-1.苏科版数学七年级上册知识点总结(1)-淘课榜
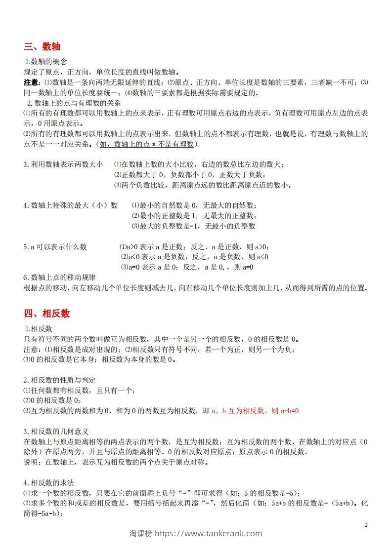
图片[2]-1.苏科版数学七年级上册知识点总结(1)-淘课榜
图片[3]-1.苏科版数学七年级上册知识点总结(1)-淘课榜

预览已结束,还剩8页未读,开通会员后可免费下载高清完整文档

© 版权声明
THE END
喜欢就支持一下吧
点赞8