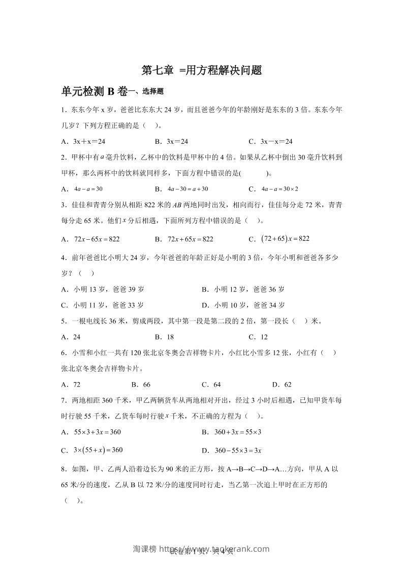
五下数学第七章用方程解决问题单元检测(B卷)taoke4个月前发布关注3114五下数学第七章用方程解决问题单元检测(B卷)此内容为付费资源,请付费后查看9.919.9月VIP免费永久VIP免费立即购买您当前未登录!建议登陆后购买,可保存购买订单格式pdf页数14 页大小356.98 KB付费资源 ——预览已结束,还剩12页未读——开通会员后可免费下载高清完整文档 © 版权声明文章版权归作者所有,未经允许请勿转载。THE END小学数学 喜欢就支持一下吧点赞14收藏