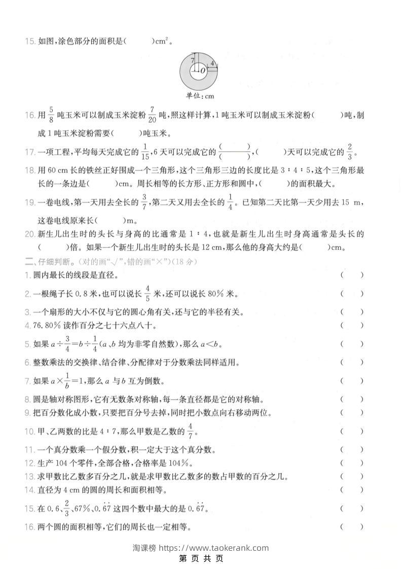
六年级上数学基础知识专项测试卷《人教版》taoke昨天发布关注2310六年级上数学基础知识专项测试卷《人教版》此内容为付费资源,请付费后查看9.919.9月VIP免费永久VIP免费立即购买您当前未登录!建议登陆后购买,可保存购买订单格式pdf页数5 页大小2.94 MB付费资源 ——预览已结束,还剩3页未读——开通会员后可免费下载高清完整文档 © 版权声明文章版权归作者所有,未经允许请勿转载。THE END小学数学 喜欢就支持一下吧点赞10收藏